跳到主要內容區
您的瀏覽器不支援JavaScript功能,若網頁功能無法正常使用時,請開啟瀏覽器JavaScript狀態
新北市土城區土城國民小學
漢堡鈕選單
認識土城
學校簡介
校園景觀
行政單位
校長室
教務處
學務處
總務處
輔導處
人事室
會計室
公告訊息
課程計畫備查
附設幼兒園
校教師會
家長會
English version
課程計畫備查
:::
給新北市幼兒園家長的「鮮奶幸福週」快速指南
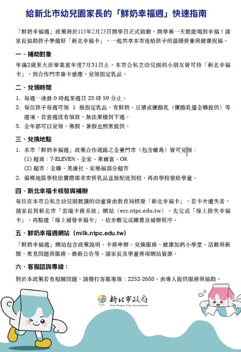
給新北市幼兒園家長的「鮮奶幸福週」快速指南。
給新北市幼兒園家長的「鮮奶幸福週」快速指南。
瀏覽數:
分享
登入成功
Close (Esc)
Share
Toggle fullscreen
Zoom in/out
Previous (arrow left)
Next (arrow right)